关于推荐加入“青创北京”2024年“挑战杯首都大学生创业妄想竞赛主赛道作品的公示
作者: 宣布日期:2024-04-26
各院团委、列位同砚:
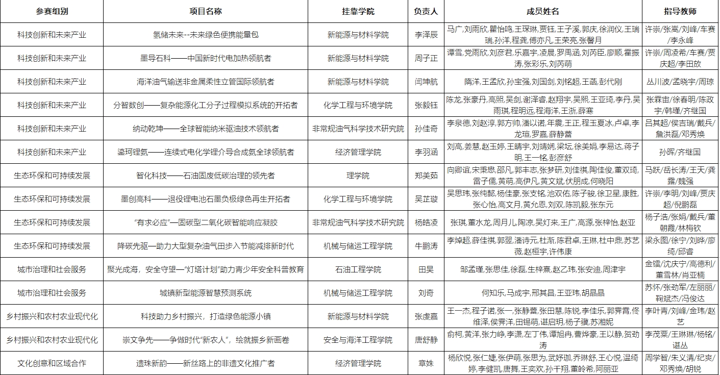
2023年“CAN油”凯时(北京)创业大赛暨2024年“挑战杯”中国大学生创业妄想大赛于2023年11月16日启动,至2024年3月28日,三轮选拔已完成,最终决议推荐15个项目加入“青创北京”2024年“挑战杯首都大学生创业妄想竞赛主赛道,其中科技立异和未来工业类6个,生态环保和可一连生长类4个,都会治理和社会效劳类2个,墟落振兴和农村农业现代化类2个,区域相助和文化创意类1个。现将推荐参赛的作品举行公示。

共青团凯时(北京)委员会
2024年4月26日